Published:2009/7/16 2:24:00 Author:Jessie | From:SeekIC

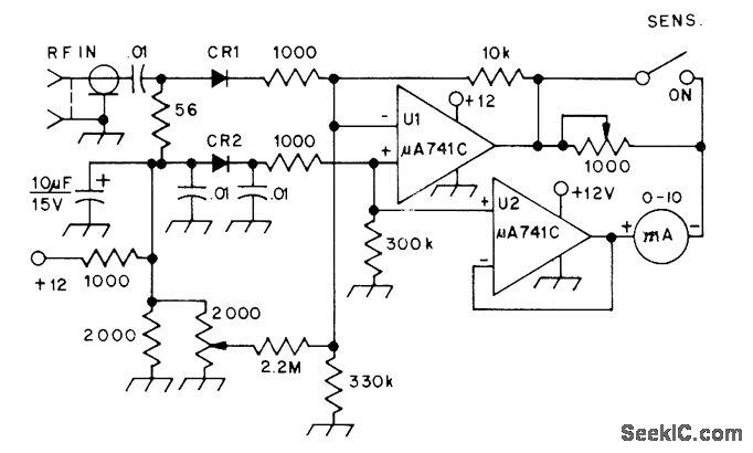
Simple square-law detector can detect and measure signals as low as -26 dBm, at microwatt levels. CR1 is biased with about 20 μA by opampU1 serving as low-impedance DC source. CR2 provides temperature compensation, and U2 serves as low-impedance reference for 10-mA meter. Diodes can be hot-carrier types or 1N914s.-W. Hayward, Defining and Measuring Receiver Dynamic Range, QST, July 1975, p 15-21 and 43.
Reprinted Url Of This Article:
http://www.seekic.com/circuit_diagram/Basic_Circuit/RF_METER.html
Print this Page | Comments | Reading(3)
Code: