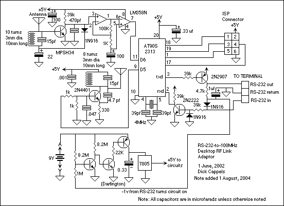
Published:2013/1/22 20:48:00 Author:muriel | Keyword: RS-232, 100 MHz , RF , desktop, channel adapter | From:SeekIC

Reprinted Url Of This Article:
http://www.seekic.com/circuit_diagram/Basic_Circuit/RS_232_to_100_MHz_RF_desktop_channel_adapter.html
Print this Page | Comments | Reading(3)
Code: