Published:2009/7/13 3:40:00 Author:May | From:SeekIC



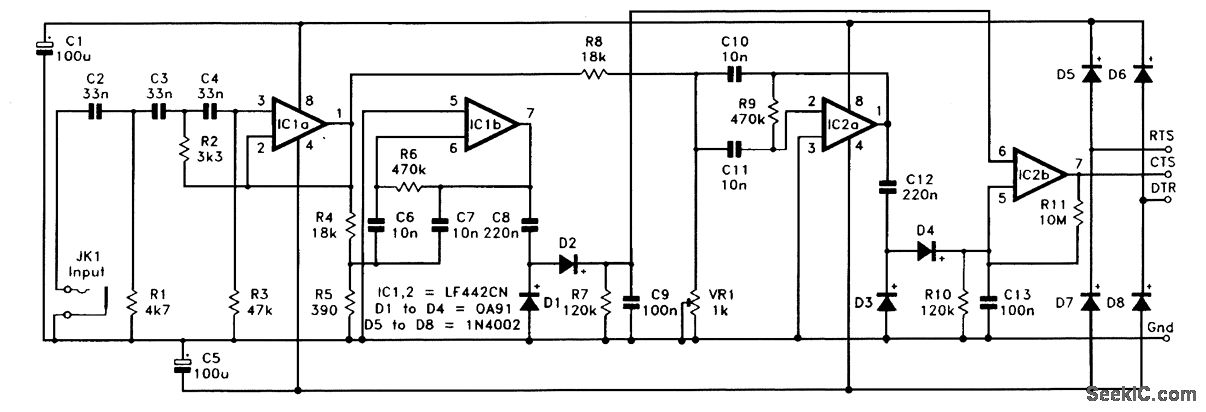
The full circuit diagram for the RTTY tone decoder is shown. The input filter is based on IC1a, and it is a third-order (18 dB per octave) high-pass type with a cutoff frequency at approximately 750 Hz. IC1b is used in the higher-frequency bandpass filter. Capacitor C8 couples the output of this filter to a conventional half-wave rectifier and smoothing network based on diodes D1 and D2. The time constant of R7 and C9 is long enough to give a well-smoothed output signal, but short enough to permit the unit to respond rapidly as the input signal alternates between one tone and the other. The second bandpass filter is based on IC2a and is essentially the same as the first, but it has a preset resistor (VR1) as one section of the input attenuator. This enables the center frequency of the filter to be adjusted, but (in operation) it is set 170 Hz lower than the center frequency of the other filter. If preferred, preset potentiometer VR1 can be set to give a center frequency 170 Hz higher than the other filter. It can also be set for shifts of other than 170 Hz.The output of IC2a (pin 1) feeds into a rectifier and smoothing circuit that is identical to the one used at the output of the other filter.The outputs of both the smoothing circuits drive the inputs of IC2b, which acts as the voltage comparator. A small amount of dc positive feedback is provided by resistor R11, and this helps to avoid problems with jitter at the output when only background noise is present at the input. Power is obtained from two of the otherwise unused handshake outputs of the PC's serial port. Diodes D5 to D8 form a bridge rectifier that ensures that the circuit is always provided with a supply of the correct polarity. Only a milliampere or two can be drawn from the handshake outputs. Accordingly, IC1 and IC2 must be low-supply-current operational amplifiers.
Reprinted Url Of This Article:
http://www.seekic.com/circuit_diagram/Basic_Circuit/RTTY_TONE_DECODER.html
Print this Page | Comments | Reading(3)
Code: