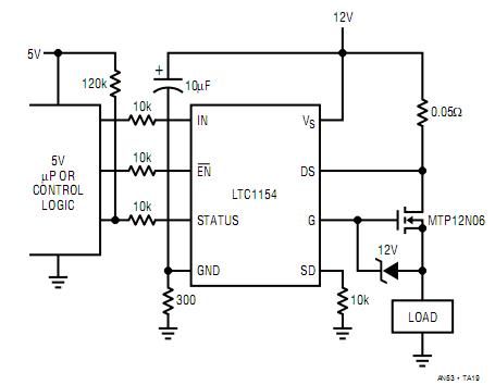
Published:2013/2/24 20:42:00 Author:muriel | Keyword: Reverse Battery Protection | From:SeekIC

Reprinted Url Of This Article:
http://www.seekic.com/circuit_diagram/Basic_Circuit/Reverse_Battery_Protection.html
Print this Page | Comments | Reading(3)
Code: