Published:2009/7/12 22:41:00 Author:May | From:SeekIC

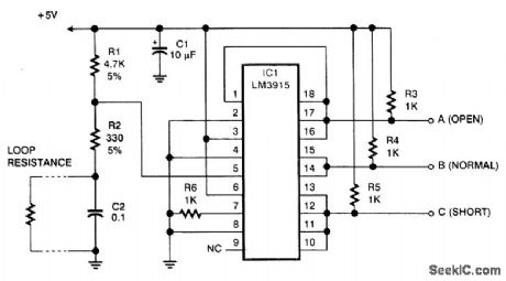
Many security systems use a closed loop of wires and switches, arranged so that whenever a door or window is opened, the loop will be broken and the alarm will sound. An obvious problem is that someone can tamper with the system, short out the loop, and later on come back and burglarize the premises without sounding the alarm. Hiding a known resistance in the loop is a very good idea. That way, the alarm can distinguish a short circuit from a correctly functioning closed loop. The figure shows a circuit that does the job. It is a somewhat unusual application for a National Semiconductor LM3915lC, normally used to drive LED bar-graph displays. That chip happens to contain the right combination of comparators and logic circuits to do what you need. Step 1 is to translate the loop resistance into a voltage. That is done by putting a voltage divider with resistors R1 and R2. Capacitor C2 protects the circuit against electromagnetic noise-important because burglar alarms use long wires, often running near heavy electrical equipment. Step 2 is to translate the voltage into a logic signal indicating whether it's in the correct range. Normally, the LM3915 would drive 10 LEDs, one for each of the small ranges of voltage. To obtain logic-level outputs, we have it driving 1-kΩ resistors instead of LEDs. Since we need to distinguish only three situations, we tie some of the outputs together. The LM3915 has open-collector outputs that can be paralleled in that way. Note that they use negative logic (0 V for yes, +5 V for no ), the opposite of ordinary logic circuits. You can use inverters, such as the 74HC04, to produce positive logic signals, if that's what you need. Finally, note that the circuit will actually work with any supply voltage from 3 to 25 V.
Reprinted Url Of This Article:
http://www.seekic.com/circuit_diagram/Basic_Circuit/SAFER_SECURITY_STSTEM.html
Print this Page | Comments | Reading(3)
Code: