Published:2009/7/14 3:29:00 Author:May | From:SeekIC



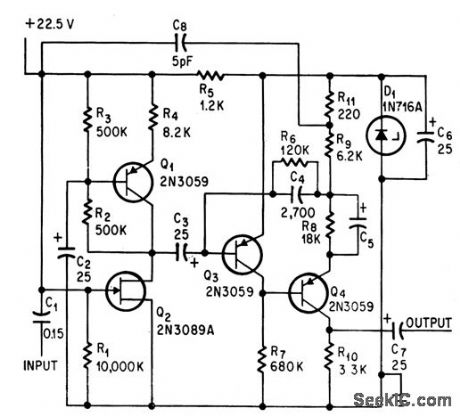
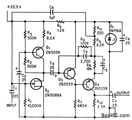
Sample of signal input voltage is fed to output when sampling pulse from external digital timing matrix is applied to primary of pulse transformer through Q3.-N. Aron and C. Granger, Analog-To-Digital Converter Uses Transfluxors, Electronics, 35:20, p 62-66.
Reprinted Url Of This Article:
http://www.seekic.com/circuit_diagram/Basic_Circuit/SAMPLER_AND_MULTIPLEXER.html
Print this Page | Comments | Reading(3)
Code: