Published:2009/7/9 23:31:00 Author:May | From:SeekIC

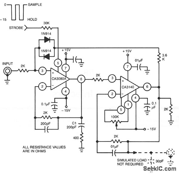
This circuit uses a CA3140 BiMOS op amp as the readout amplifier for the storage capacitor C1, and a CA3080A variable op amp as input buffer amplifier and low feedthrough transmission switch. Offset nulling is accomplished with the CA3140.
Reprinted Url Of This Article:
http://www.seekic.com/circuit_diagram/Basic_Circuit/SAMPLE_AND_HOLD_3.html
Print this Page | Comments | Reading(3)
Code: