Published:2009/7/11 3:42:00 Author:May | From:SeekIC

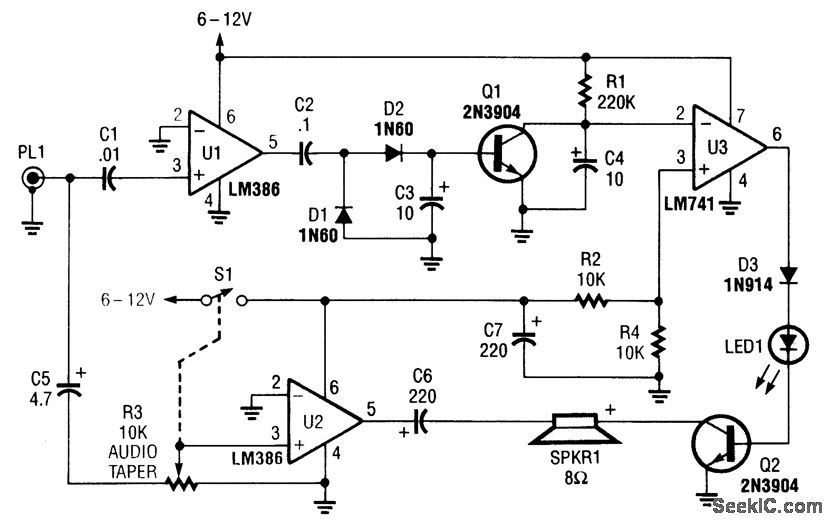
This circuit detects the presence of audio (voice) on the output of a scanner. If the scanner stops on a dead carrier or noise, the circuit mutes the speaker to avoid annoying noise.U1 amplifies speech and drives rectifier D1/D2 and switch Q1. Comparator U3 drives speaker switch Q1 and indicator LED1. Q2 completes the speaker path to ground. U2 is an audio amplifier to drive the speaker. R3 is a volume control. PL1 connects to the scanner speaker or to the headphone jack.
Reprinted Url Of This Article:
http://www.seekic.com/circuit_diagram/Basic_Circuit/SCANNER_VOICE_SQUELCH.html
Print this Page | Comments | Reading(3)
Code: