Published:2009/7/6 8:48:00 Author:May | From:SeekIC

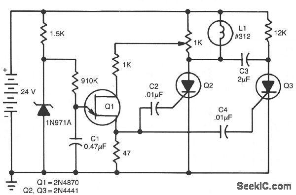
This dc flasher uses two SCRs and a unijunction oscillator clock to set the flash rate, which canbevaried by changing the value of C1.
Reprinted Url Of This Article:
http://www.seekic.com/circuit_diagram/Basic_Circuit/SCR_FLASHER.html
Print this Page | Comments | Reading(3)
Code: