Published:2009/7/13 22:27:00 Author:May | From:SeekIC

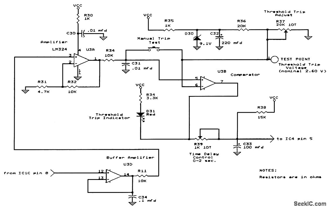
This threshold circuit is fed by a geophone amplifier and is actuated by seismic activity, as picked up by a geophone. The threshold is adjustable.
Reprinted Url Of This Article:
http://www.seekic.com/circuit_diagram/Basic_Circuit/SEISMIC_RADIO_BEACON(THRESHOLD_CIRCUIT).html
Print this Page | Comments | Reading(3)
Code: