Published:2009/7/13 22:30:00 Author:May | From:SeekIC

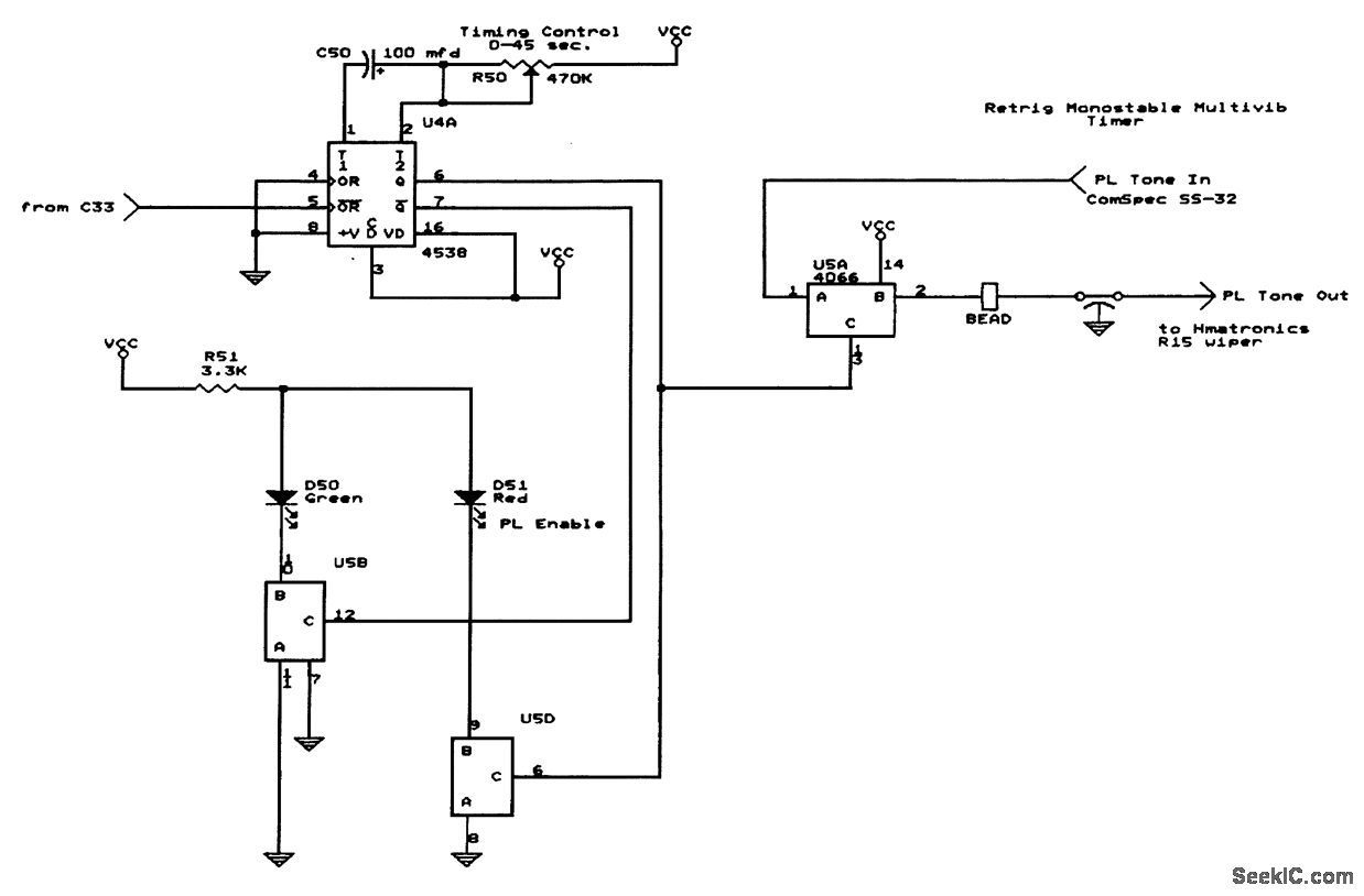
This timing circuit is fed by a threshold circuit that is actuated by selsmlc activity, as picked up by a geophone The timing is adjustable and controls a 123-Hz PL tone that feeds a transmitter
Reprinted Url Of This Article:
http://www.seekic.com/circuit_diagram/Basic_Circuit/SEISMIC_RADIO_BEACON(TIMER_AND_SWITCHING).html
Print this Page | Comments | Reading(3)
Code: