Published:2009/7/13 22:32:00 Author:May | From:SeekIC

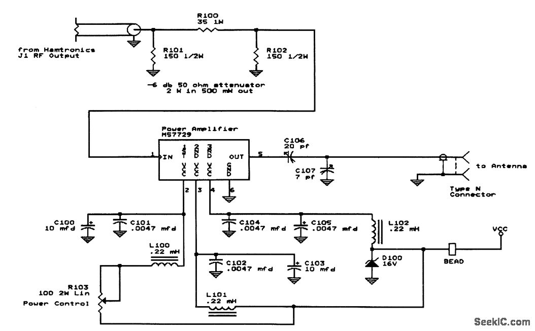
This RF power amplifier operates at 432 MHz and was used as a power amplifier for a small transmitter used in an amateur radio beacon that also has seismic monitoring capability.
Reprinted Url Of This Article:
http://www.seekic.com/circuit_diagram/Basic_Circuit/SEISMIC_RADIO_BEACONRF_POWER_AMPLIFIER.html
Print this Page | Comments | Reading(3)
Code: