Published:2009/7/13 22:23:00 Author:May | From:SeekIC



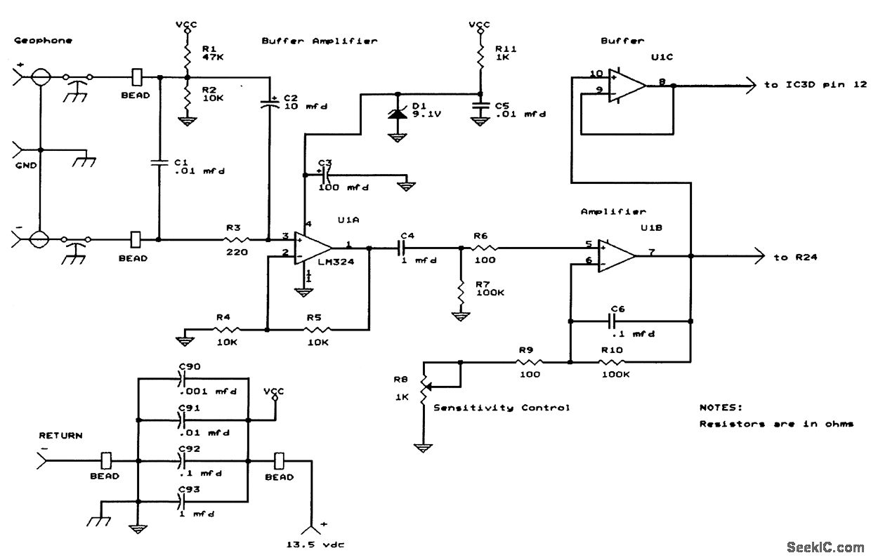
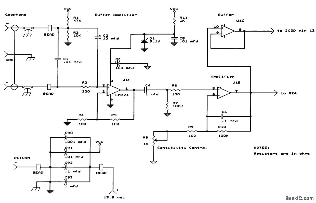
This geophone amplifier and buffer was used as part of an amateur radio beacon that monitors seismic activity in an earthquake-prone area of the United States.
Reprinted Url Of This Article:
http://www.seekic.com/circuit_diagram/Basic_Circuit/SEISMIC_RADIO_BEACON_GEOPHONE_AMPLIFIER.html
Print this Page | Comments | Reading(3)
Code: