Published:2009/7/11 1:16:00 Author:May | From:SeekIC

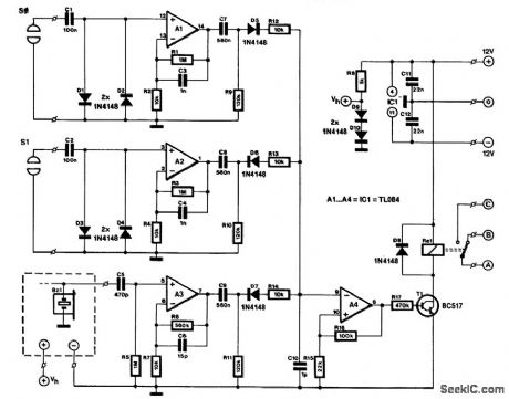
One TL084 IC and an old quartz watch enable the construction of a deluxe on/off switch. Two of the four op amps contained in the TL084 (A1 and A2) are used to amplify the input signals from the sensors by one hundredfold (with the component values as shown in the diagram). Just touching the sensors with a finger causes a good 50-Hz input signal (hum). Notice that the amplification drops rapidly with rising fre-quency.Diodes D5 and D6 rectify (single-phase) the 50-Hz signal. Because the diodes are connected in anti-phase, touching the off sensor causes a positive potential across C10, whereas touching the on sen-sor produces a negative potential across C10.Op amp A4 is connected as an inverting bistable so that a negative potential across C10 causes relay Re1 to be energized. Because of feedback resistor R16, this state is maintained until the other sensor is touched.The relay can also be energized at a predetermined time with the aid of a quartz watch. The 1.2-V supply for the watch is derived from the voltage drop across diodes D9 and D10; it can be increased to 1.8 V by adding a third diode.The piezo buzzer in the watch is connected to the input of A3 via C5. As soon as the alarm goes off (the hour signal must be off), the voltage across C10 becomes negative, the relay is energized, and the load is switched on. The circuit, excluding the relay, draws a current of about 20 mA.
Reprinted Url Of This Article:
http://www.seekic.com/circuit_diagram/Basic_Circuit/SENSOR_SWITCH_AND_CLOCK.html
Print this Page | Comments | Reading(3)
Code: