Published:2009/7/5 22:44:00 Author:May | From:SeekIC

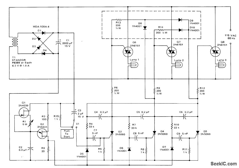
Uses simple ring counter in which triac gates form part of counter load. Incandescent lamps come on in sequence, with only one lamp normally on at a time. Pulse rate for switching lamp can be adjusted from about 1 every 0.1 s to 1 every 8 s.Circuit enclosed in dashed rectangle can be added to keep previous lamps on when next lamp is turned on. Only three stages are shown, but any number of additional stages can be added.- Circuit Applications for the Triac, Motorola, Phoenix, AZ, 1971, AN-466 p 11.
Reprinted Url Of This Article:
http://www.seekic.com/circuit_diagram/Basic_Circuit/SEQUENTIAL_AC_FLASHER.html
Print this Page | Comments | Reading(3)
Code: