Published:2009/6/29 21:48:00 Author:May | From:SeekIC

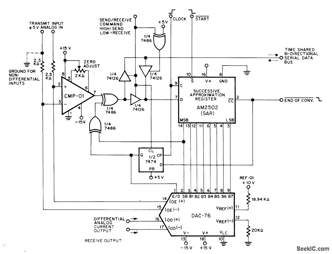
Precision Monolithics ICs form transceiving converter suitable for use in control systems incorporating 8-bit microprocessors. Output conforms whh Bell-System μ-255 logarithmic law for PCM transmission. Applications include servocontrols, stress and vibration analysis, digital recording, and speech synthesis. Start must be held low for one clock cycle to begin send or receive cycle. Conversion is completed in nine dock cycles, and output is available for one full clock cycle,Other half of system is identical.— COMDAC Companding D/A Convener, Precision Monolithics、Santa Clara、CA,1977、DAC-76、p 12
Reprinted Url Of This Article:
http://www.seekic.com/circuit_diagram/Basic_Circuit/SERIAL_DATA_OUTPUT.html
Print this Page | Comments | Reading(3)
Code: