Published:2009/7/7 21:21:00 Author:May | From:SeekIC

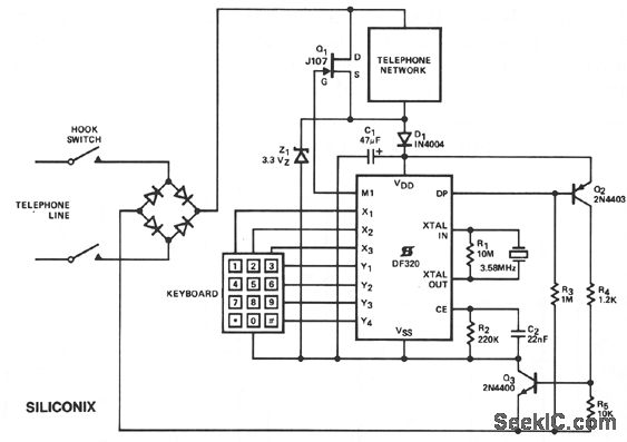
Here is a simple method of series connection into the telephone set suitable for PABX or short line applications. When the telephone handset is lifted, C1 is charged via Dl to (VZ1 - 0.7) V and DF320 power on reset occurs. When the first keyed digit is recognized, Ml goes to logic 1, muting the telephone network by switching on the low on resistance JFET Q1, and maximizing the line-loop current for impulsing. lmpulsing occurs through DP switching Q2, and hence Q3 turns off. Rapid discharge of C1 through Z1 is prevented during line break by blocking diode D1. When dialing is complete, the circuit returns to the static standby condition, and Q1 is switched off. The circuit reset, during a line interruption by the cradle switch, is for the parallel connection mode.
Reprinted Url Of This Article:
http://www.seekic.com/circuit_diagram/Basic_Circuit/SERIES_TELEPHONE_CONNECTION.html
Print this Page | Comments | Reading(3)
Code: