Published:2009/7/10 22:59:00 Author:May | From:SeekIC

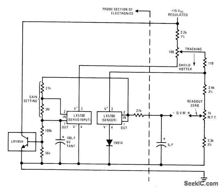
Used when only part of temperature sensor can touch surface being measured. LM195H powertransistor is main power amplifier and at same time serves as 23-W heater that is used to make copper shield track actual temperature of surface to be measured. Uses National LX5700 sensors. Diode in series with ground leg of one sensor permits adjusting pin 3 of that sensor over range of 40-80 mV to make it track with servo thermometer. Digital voltmeter is used to read temperature directly in degrees C.-P. Lefferts, A New Interfacing Concept; the Monolithic Temperature Transducer, National Semiconductor, Santa Clara, CA, 1975, AN-132, p 6.
Reprinted Url Of This Article:
http://www.seekic.com/circuit_diagram/Basic_Circuit/SERVOED_SHIELD_FOR_PROBE.html
Print this Page | Comments | Reading(3)
Code: