Published:2009/7/10 5:53:00 Author:May | From:SeekIC

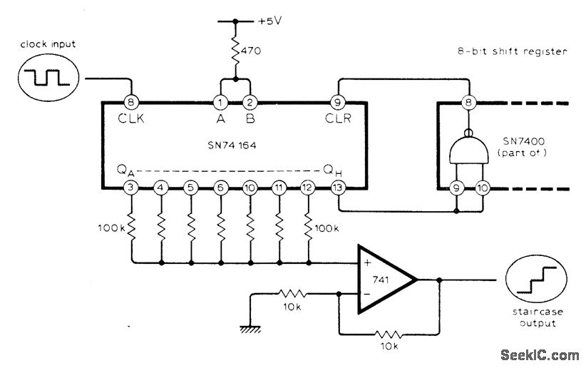
Circuit shown generates seven identical steps before waveform is repeated. Number of steps can be increased by cascading two or more SN74164 shift registers, or reduced by taking dear pulse from earlier a output of register.-P. Cochrane, Simple Staircase Generator, Wireless World, April 1976, p 63.
Reprinted Url Of This Article:
http://www.seekic.com/circuit_diagram/Basic_Circuit/SEVEN_STEPS.html
Print this Page | Comments | Reading(3)
Code: