Published:2009/7/7 2:12:00 Author:May | From:SeekIC


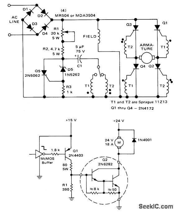
Switch provides direction control and R1 controls speed of fractional-horsepower shunt-wound DC motor. Field is placed across rectified supply, and armature windings are in four-SCR bridge circuit. Switch determines which diagonal pair of SCRs is turned on, to control direction of rotation. Triggering circuit consisting of Q5, D5, and C1 is controlled by R1, for changing conduction angle of triggered SCR path.- Direction and Speed Control for Series, Universal and Shunt Motors, Motorola, Phoenix, AZ, 1976, AN443.
Reprinted Url Of This Article:
http://www.seekic.com/circuit_diagram/Basic_Circuit/SHUNT_WOUND_MOTOR.html
Print this Page | Comments | Reading(3)
Code: