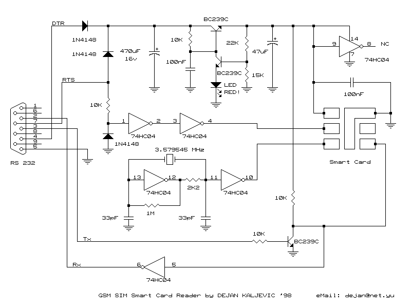
Published:2011/7/25 3:05:00 Author:Ecco | Keyword: SIMMAX , card reader, principle diagram | From:SeekIC

Reprinted Url Of This Article:
http://www.seekic.com/circuit_diagram/Basic_Circuit/SIMMAX_card_reader_principle_diagram.html
Print this Page | Comments | Reading(3)
Code: