Published:2009/7/8 1:59:00 Author:May | From:SeekIC

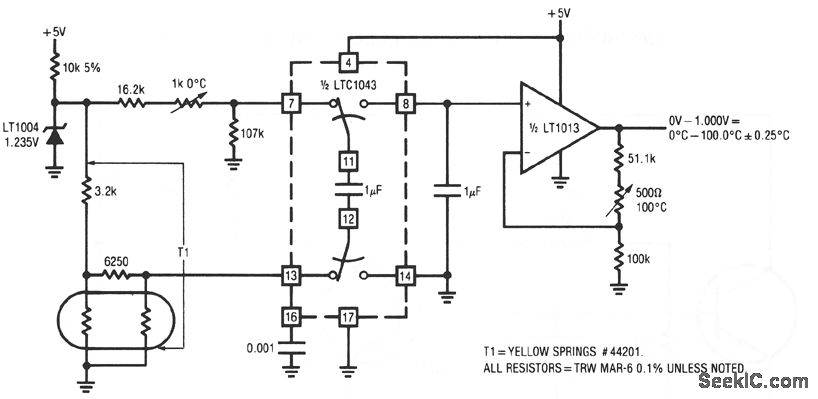
The thermistor network specified eliminates the need for a linearity trim-at the expense of accuracy and operational range.
Reprinted Url Of This Article:
http://www.seekic.com/circuit_diagram/Basic_Circuit/SIMPLE_LINEAR_THERMOMETER.html
Print this Page | Comments | Reading(3)
Code: