Published:2009/7/13 20:19:00 Author:May | From:SeekIC

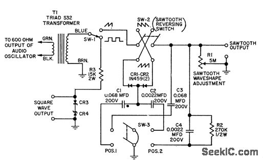
Changes 50 to 17,000 cps sine waves to either waveform, using only power of signal itself. Sawtooth is obtained from sine wave by linear charging of capacitors. Switch position 1 covers 50 to 2,000 cps, and position 21,800 to 17,000 cps. CR3 and CR4 are IRC 60-1505 zener diodes (8V-0.1V).-M. W. Raybin, Converts Sine Waves to Saw, tooth or Square Waves, EEE,10:11,p28.
Reprinted Url Of This Article:
http://www.seekic.com/circuit_diagram/Basic_Circuit/SINE_TO_SAWTOOTH_OR_SQUARE_WAVES.html
Print this Page | Comments | Reading(3)
Code: