Published:2009/7/13 22:50:00 Author:May | From:SeekIC


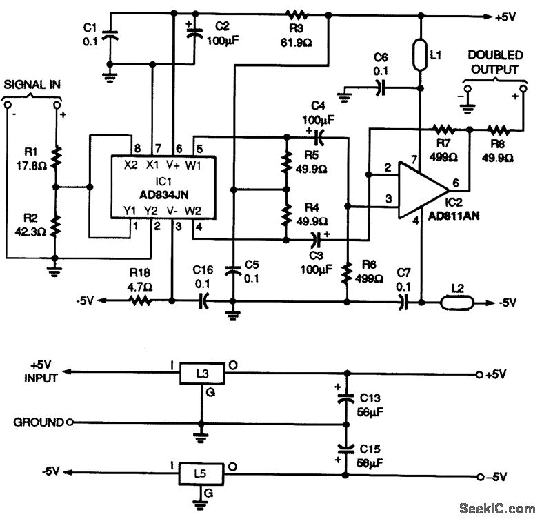
This circuit uses a four-quadrant multiplier by Analog Devices to perform frequency doubling on a sine-wave input signal. By applying a sine wave to both x and y inputs, the multiplier muitiplies the sine wave by itself, resulting in a sine-squared waveform. This waveform is equivalent to a dc level and a cosine component at twice the frequency and half the original amplitude, i.e., sin2x(1-cos 2x)/2-3 dB bandwidth is typically 30 MHz.
Reprinted Url Of This Article:
http://www.seekic.com/circuit_diagram/Basic_Circuit/SINE_WAVE_DOUBLER.html
Print this Page | Comments | Reading(3)
Code: