Published:2009/7/15 23:26:00 Author:Jessie | From:SeekIC

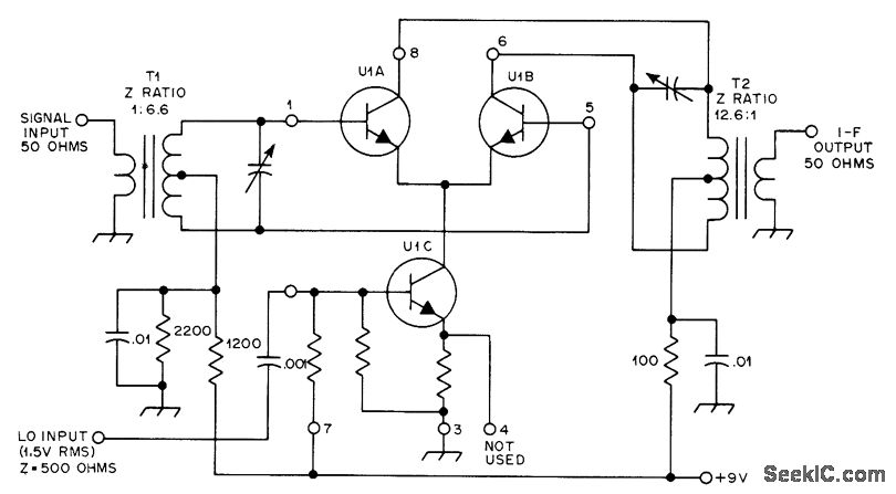
Uses RCA CA3028A differential amplifier U1 to provide conversion gain of about 30 dB for signal inputs up to 120 MHz Values of tuned circuits depend on frequency used, Unmarked resistors are on IC.-D. DeMaw, Understanding Linear ICs, QST, Feb. 1977, p 19-23.
Reprinted Url Of This Article:
http://www.seekic.com/circuit_diagram/Basic_Circuit/SINGLE_BALANCED__MIXER.html
Print this Page | Comments | Reading(3)
Code: