Published:2009/7/14 3:49:00 Author:May | From:SeekIC





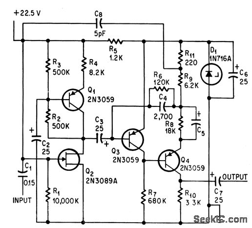
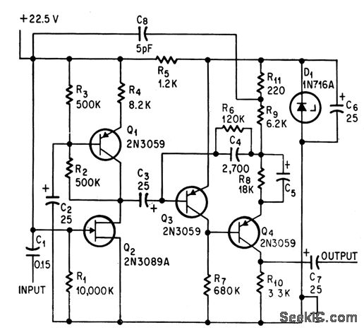
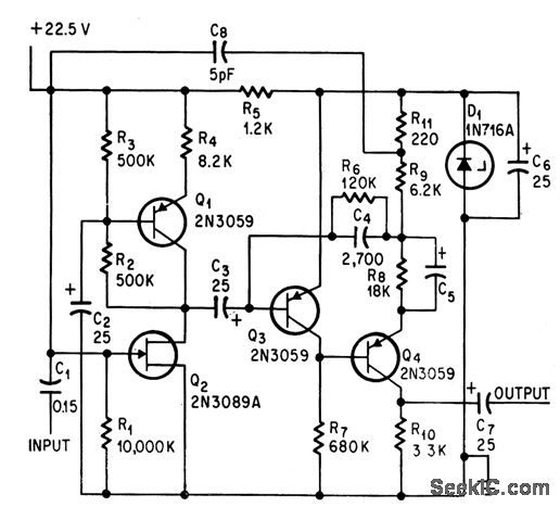
Costs less than two-fet version, but has somewhat poorer stability. Voltage gain is 500 for 33,000-ohm output impedance.-B,Smith, Low-Noise FETs sound Good to Circuit signers,Electronics,37:31,p 58-62.
Reprinted Url Of This Article:
http://www.seekic.com/circuit_diagram/Basic_Circuit/SINGLE_FET_CASCODE.html
Print this Page | Comments | Reading(3)
Code: