Published:2009/7/6 22:30:00 Author:May | From:SeekIC

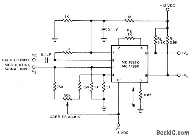
Adjustable carrier offset is added to carrier differential pairs to provide car-rier-frequency output that varies in amplitude with strength of modulation signal - Signetics Analog Data Manual, Signetics, Sunnyvale, CA, 1977, p 757.
Reprinted Url Of This Article:
http://www.seekic.com/circuit_diagram/Basic_Circuit/SINGLE_IC_AM.html
Print this Page | Comments | Reading(3)
Code: