Published:2009/7/6 5:43:00 Author:May | From:SeekIC

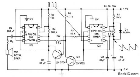
The signal starts at a low frequency, rises for about 1.15 seconds to a high frequency, ceases for about 0.35 seconds, then starts rising again from a low frequency, and so on ad infinitum.
Reprinted Url Of This Article:
http://www.seekic.com/circuit_diagram/Basic_Circuit/SIREN_ALARM_SIMULATES_STAR_TREK_RED_ALERT.html
Print this Page | Comments | Reading(3)
Code: