Published:2009/7/6 5:40:00 Author:May | From:SeekIC

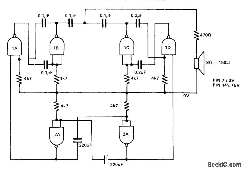
The siren consists of two oscillators which generate the tones. A third oscillator is used to switch the others on and off alternately, giving the two-tone effect. By changing the capacitor values different tones can be produced.
Reprinted Url Of This Article:
http://www.seekic.com/circuit_diagram/Basic_Circuit/SIREN_USES_TTL_GATES.html
Print this Page | Comments | Reading(3)
Code: