Published:2009/7/14 4:51:00 Author:May | From:SeekIC

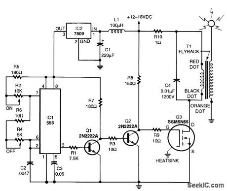
A TV flyback transformer can double as a low-power Tesla coil. The Tesla circuit consists of a pulse generator, a driver circuit, and a high-voltage transformer. Resistors R1 and R2 determine the time duration that the output at pin 3 is off, while R3 and R4 along with R1 and R2 determine the ON time. Inductor L1 and regulator IC2 provide a clean, stable power source for the timer. Transistor Q1 acts as a buffer. Resistor R6 determines the rise time based on the time constant developed by R6 and the inherent gate capacitance of Q3. Resistor R8 limits current so that excessive current will not damage T1's primary winding. Capacitor C5 absorbs some of the back EMF generated in T1's primary.The pulse waveform from IC1 is applied to Q1, which provides the high current necessary to offset the high capacitance of Q3. Capacitor C5 partially absorbs the primary EMF, reducing the stress on Q3. The spike produced in the secondary creates a ringing oscillation. When this oscillation begins to decay, Q3 is once again switched into its ON state. This dumps the energy into C5 and builds the magnetic field in T1. If the timing of both the ON and OFF states of the pulse train is adjusted correctly, the secondary of T1 produces a nearly constant, high-frequency, high-voltage current.
Reprinted Url Of This Article:
http://www.seekic.com/circuit_diagram/Basic_Circuit/SOLID_STATE_TESLA_COIL.html
Print this Page | Comments | Reading(3)
Code: