Published:2009/7/12 20:45:00 Author:May | From:SeekIC

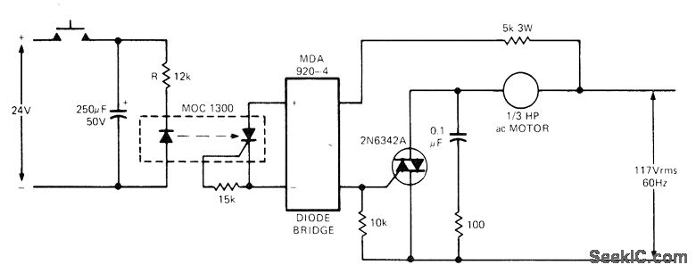
Designed for applications where machine must remain energized for certain period of time after some other operation has stopped, as when pump motor must run long enough to dear pipes in chemical plant. When switch is closed, LED of optoisolator is forward-biased and turned on, making photoGCR conduct and provide gate current via MDA920-4 diode bridge fortriac. Values shown keep solid-state relay circuit on for about 5 s after pushbutton is released. Resistor and capacitor values can be changed to obtain different delay.-T. Mazur, Solid-State Relays Offer New Solutions to Many Old Problems, EDN Magazine, Nov. 20, 1973, p 26-32.
Reprinted Url Of This Article:
http://www.seekic.com/circuit_diagram/Basic_Circuit/SOLID_STATE_TURNOFF_DELAY.html
Print this Page | Comments | Reading(3)
Code: