Published:2009/7/6 20:19:00 Author:May | From:SeekIC


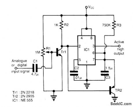
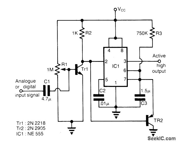
The circuit can be used in telephone lines for speech activity detection purposes.This detection is very useful in the case of half-duplex conversation between two stations, in the case of simultaneous transmission of voice and data over the same pair of cables by the method of interspersion data on voice traffic, and also in echo suppressor devices.The circuit consists of a class-A amplifier in order to amplify the weak analog signals (in the range 25-2100 mW of an analog telephone line).The IC1 is connected as a retriggerable monostable multivibrator with the Tr2 discharging the timing capacitor C3, if the pulse train reaches the trigger input 2 of IC1 with period less than the time:
Thigh=1.1 (R3 C3)
The output 3 of IC1 is active ON when an analog or digital signal is presented at the output and it drops to low level, Thigh seconds after the input signal has ceased to exist.
Reprinted Url Of This Article:
http://www.seekic.com/circuit_diagram/Basic_Circuit/SPEECH_ACTIVITY_DETECTOR_FOR_TELEPHONE_LINES.html
Print this Page | Comments | Reading(3)
Code: