Published:2009/7/2 5:33:00 Author:May | From:SeekIC

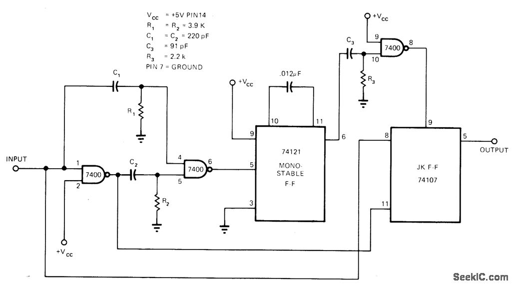
Used to eliminate noise that may be present on signal Iine. Based on sampling input Iine at fixed time after each detected transition. If transition was due to noise spike, spike will no longer be present and true signal level will be sampled. lf transition was caused by desired legitimate signal, sampled waveform represents true signal delayed by pulse width of mono MVBR. Mono pulse width is about 12μs. Article gives circuit waveforms and describes operation in detail.-A. S. Bozorth, Pulse Verification Yields Good Noise Immunity. EDN Magazine. Nov. 5. 1973. p 75 and 77.
Reprinted Url Of This Article:
http://www.seekic.com/circuit_diagram/Basic_Circuit/SPIKE_REJECTlON.html
Print this Page | Comments | Reading(3)
Code: