Published:2009/7/2 0:29:00 Author:May | From:SeekIC

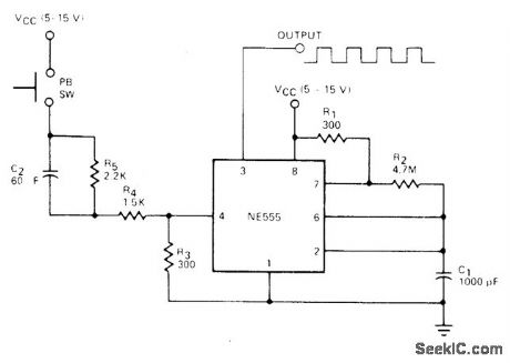
When pushbutton switch is closed, 555 timer generates square-wave tone bursts for duration depending on how long voltage on pin 4 exceeds threshold value. R1, R2, and C, control astable action of timer.- Signetics Analog Data Manual, Signetics, Sunnyvale, CA, 1977, p 726.
Reprinted Url Of This Article:
http://www.seekic.com/circuit_diagram/Basic_Circuit/SQUARE_WAVE_BURSTS.html
Print this Page | Comments | Reading(3)
Code: