Published:2009/7/5 22:21:00 Author:May | From:SeekIC

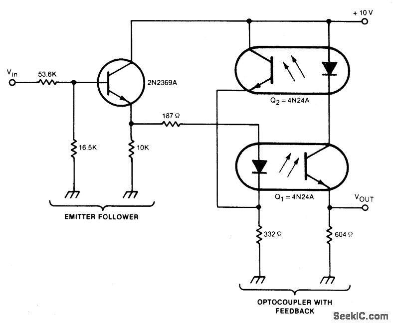
A circuit stabilizes the current-transfer ratio (CTR) of an optically coupled isolator used as a linear transducer. The optocoupler produces a voltage output that is proportional to-but electrically isolated from-the voltage input. However, the output voltage is directly affected by changes in the CTR, and the CTR can change substantially with temperature and current. To a lesser extent the CTR changes with time over the life of the optocoupler. The circuit employs a feedback circuit containing a second optocoupler.
The feedback signal tends to oppose changes in the overall CTR.
Reprinted Url Of This Article:
http://www.seekic.com/circuit_diagram/Basic_Circuit/STABLE_OPTOCOUPLER.html
Print this Page | Comments | Reading(3)
Code: