Published:2009/7/10 2:30:00 Author:May | From:SeekIC

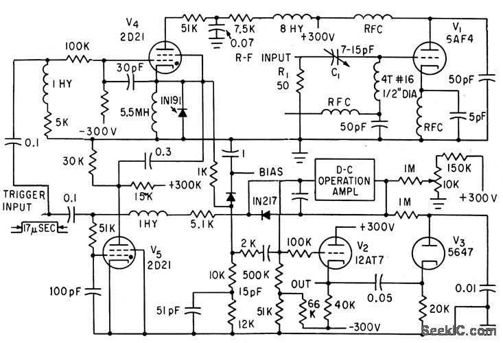
Agc circuit transforms grid-pulsed superregenerative am pliler V1 into noncritical circuit that is stable for long periods when controlled by pulse generator V4-V5, which in tum is controlled by extemal trigger pulse source.-J. H. Kuck, Automatk Gain Control for Superregenerative Amplifiers, Electronics, 34:29, p 76-79.
Reprinted Url Of This Article:
http://www.seekic.com/circuit_diagram/Basic_Circuit/STABLE_SUPERREGENERATIVE.html
Print this Page | Comments | Reading(3)
Code: