Published:2009/7/1 5:09:00 Author:May | From:SeekIC

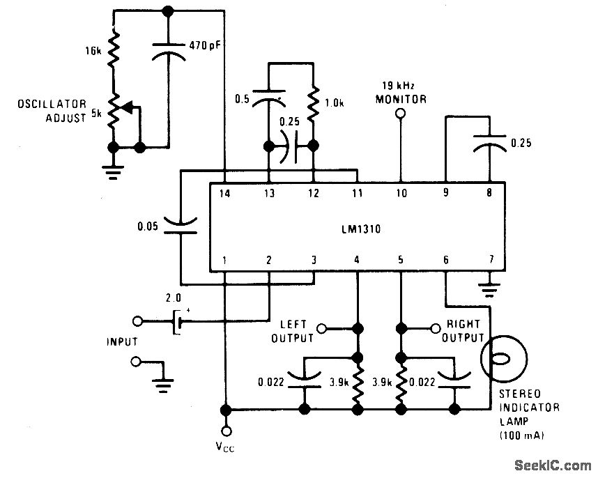
This circuit uses a single IC LM1310 to provide left and right outputs from a composite MPX stereo signal. Oscillator adjust R1 is set for 76 kHz (19 kHz at pin 10). C1 should be a silver mica or NPO ceramic capacitor.
Reprinted Url Of This Article:
http://www.seekic.com/circuit_diagram/Basic_Circuit/STEREO_DEMODULATOR.html
Print this Page | Comments | Reading(3)
Code: