© 2008-2012 SeekIC.com Corp.All Rights Reserved.
Published:2009/7/16 3:44:00 Author:Jessie | From:SeekIC

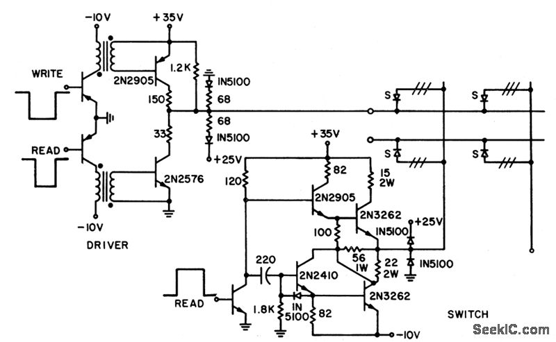
Uses one diode per stored word. Four-word portion of 256-word matrix is shown. Activation of switch followed by driver drives selected diode sufficiently to permit flow of required read current. Write pulse is generated when read channel of both switch and driver are deactivated and write channel is activated.-I. Abeyta, M. M. Kaufman, and P. Lawrence, Monolithic Ferrite Memories, 1965 Fall Joint Computer Conference Preprints, Spartan Books, Washington, D. C., 1965.
Reprinted Url Of This Article:
http://www.seekic.com/circuit_diagram/Basic_Circuit/STORAGE_DIODE_SELECTION_MATRIX.html
Print this Page | Comments | Reading(3)
Response in 12 hours
© 2008-2012 SeekIC.com Corp.All Rights Reserved.
Code: