Published:2009/7/9 1:26:00 Author:May | From:SeekIC

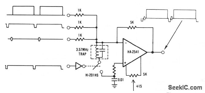
This circuit is a traditional summing amplifier configuration with the addition of the dc clamping circuit The operation is quite simple; each component-synchro nization, color burst, picture information, etc.-of the composite video signal is applied to its own input terminal of the amplifter. These signals combine algebraically and form the composite signal at the output. The clamping circuit, if used, restores the 0-V reference of the composite signal.
Reprinted Url Of This Article:
http://www.seekic.com/circuit_diagram/Basic_Circuit/SUMMING_AMPLIFIER_CLAMPING_CIRCUIT.html
Print this Page | Comments | Reading(3)
Code: