Published:2009/6/30 1:38:00 Author:May | From:SeekIC

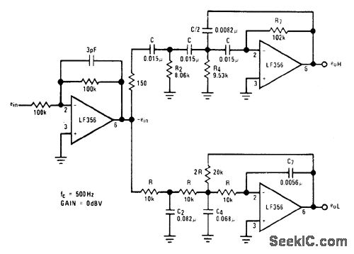
Provides -18dB per octave rolloff (third order) and maximally fiat (Butterworth) characteristics for crossover frequency of 500 Hz. Uses National LF356 opamps in highpass and low-pass filters and same opamp as buffer having low driving impedance required by active filters. Power supplies are ±15V. Design equations are given.- Audio Handbook, National Semiconductor, Santa Clara, CA, 1977, p 5-1-5-7.
Reprinted Url Of This Article:
http://www.seekic.com/circuit_diagram/Basic_Circuit/SYMMETRICAL_ACTIVE_CROSSOVER.html
Print this Page | Comments | Reading(3)
Code: