Published:2009/7/14 4:58:00 Author:May | From:SeekIC

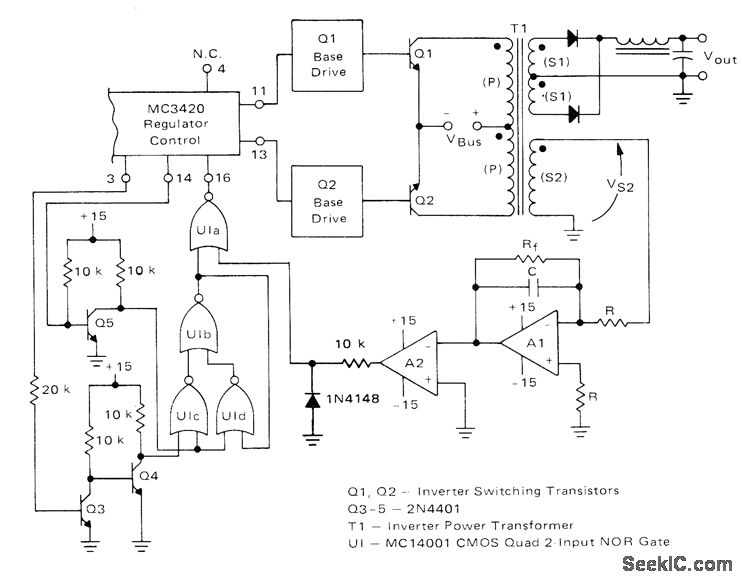
Low-cost external correction circuit for MC3420 switching-mode regulator ensures balanced operation of power transformer in push-pull inverter configuration. Circuit senses voltage impressed on primary of T1 through sensing secondary S2, for integration by opamp A1 so voltage on C represents volt-second product applied to T1. During conduction period of Q1, voltage on C ramps up to some positive value and output of A2 is low. Conduction period for output 2 then begins, Q2 turns on, and C ramps down to 0 V. A2 output then goes high, inhibiting output 2 and Q2. Times for Q2 to charge and discharge are equal so conduction periods are equal-H. Wurzburg, A Symmetry Correcting Circuit for Use with the MC3420, Motorola, Phoenix, AZ, 1977, EB-66.
Reprinted Url Of This Article:
http://www.seekic.com/circuit_diagram/Basic_Circuit/SYMMETRY_CORRECTION.html
Print this Page | Comments | Reading(3)
Code: