Published:2009/7/11 2:56:00 Author:May | From:SeekIC

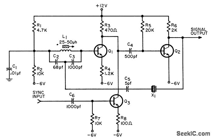
Synchronizes crystal-controlled tran of of 3.3-Mc clock pulses to unrelaled sync trigger having nominal repetition rate of 300 pulses per second, to provide constant delay between end of sync pulse and first clock pulse.-P. Danzer, Synchronized, Crystal-Controlled Oscillcator, EEE, 12:5, p90.
Reprinted Url Of This Article:
http://www.seekic.com/circuit_diagram/Basic_Circuit/SYNCHRONIZING_33_MC_CLOCK_TO_300_PPS_TRIGGER.html
Print this Page | Comments | Reading(3)
Code: