Published:2009/7/15 3:57:00 Author:Jessie | From:SeekIC

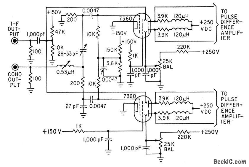
C-w output of coherent oscillator is applied to control grid of one beam-defection tube, and radar re ceiver i-f output is applied to control grid of other tube in push-pull, so i-f signal and modulation products are in push-pull at the two anodes while c-w signal components are in same phase and are hence cancelled in following pulse difference amplifiers.-J. B. Theiss, More Target Data with Sideband Coherent Radar, Electronics, 36:3, p 40--43.
Reprinted Url Of This Article:
http://www.seekic.com/circuit_diagram/Basic_Circuit/SYNCHRONOUS_DEMODULATOR_FOR_COHERENT_PULSE_DOPPLER_RADAR.html
Print this Page | Comments | Reading(3)
Code: