Published:2009/7/14 21:35:00 Author:May | From:SeekIC

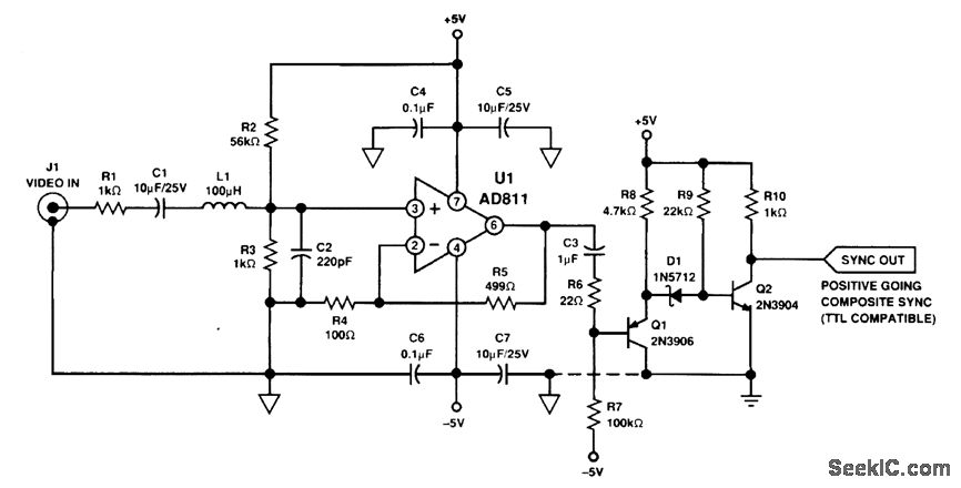
This circuit provides a sync-stripping function. The output is positive-going TTL-compatible.
Reprinted Url Of This Article:
http://www.seekic.com/circuit_diagram/Basic_Circuit/SYNC_STRIPPER.html
Print this Page | Comments | Reading(3)
Code: