Published:2009/7/19 20:13:00 Author:Jessie | From:SeekIC

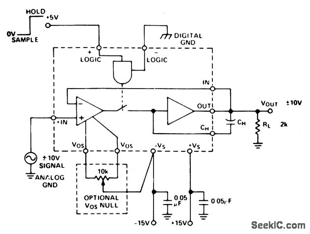
Sample-and-hold circuit with Av = + 1. The chip is an AD582 sample-and-hold amplifier (courtesy Analog Devices, Inc.).
Reprinted Url Of This Article:
http://www.seekic.com/circuit_diagram/Basic_Circuit/Sample_and_hold_circuit_with_Av_=___1.html
Print this Page | Comments | Reading(3)
Code: