Published:2013/9/22 19:52:00 Author:lynne | Keyword: Soft Start for 12 Volt Halogen Lamps | From:SeekIC

This simple 12 volt halogen lamp soft starter circuit extends the life of the halogen lamps by eliminating the sharp rise in the temperature of the filament; when the filament in cold it has a very low resistance.
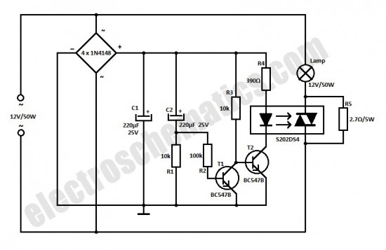
How does the halogen soft start circuit works
The C2 capacitor is discharged when the lamp is turned on. As a result, T1 turns on, T2 is blocked and the optocoupler triac is not activated.The initial current for the filament heating is limited at a safe value of 4 A throught the R5 resistor that bypasses the triac.
In this time C2 is charging so that the voltage in the base of T1 begins to decrease. This transistor is blocked now so T1 starts to conduct. The LED inside the optocoupler triggers the triac and so the R5 resistor is practically short-circuited and the halogen lamp lights at maximum intensity.
The S202DS4 optocoupler must be mounted on a relatively big heatsink. The maximum current the the output is about 8 A.
Reprinted Url Of This Article:
http://www.seekic.com/circuit_diagram/Basic_Circuit/Soft_Start_for_12_Volt_Halogen_Lamps.html
Print this Page | Comments | Reading(3)
Code: