Published:2011/3/20 22:55:00 Author:Ecco | Keyword: Sourcefree buzzer, drive | From:SeekIC

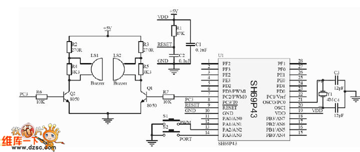
Sourcefree buzzer drive circuit diagram is as below:
Reprinted Url Of This Article:
http://www.seekic.com/circuit_diagram/Basic_Circuit/Sourcefree_buzzer_drive_circuit_diagram.html
Print this Page | Comments | Reading(3)
Code: