Published:2009/7/16 1:48:00 Author:Jessie | From:SeekIC

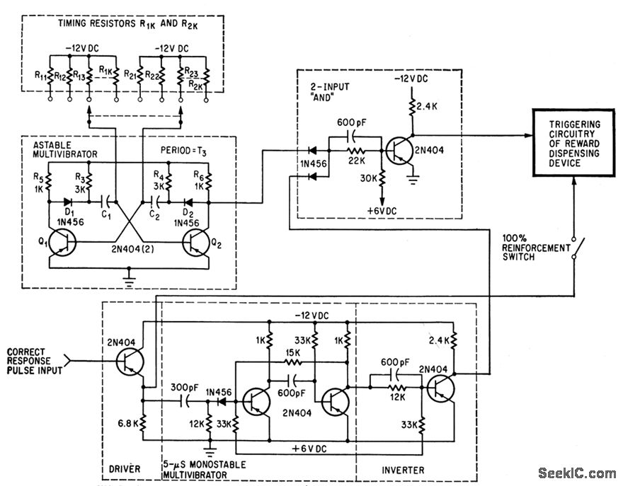
Astable and monostable multivibrators feed and gale that triggers reward-dispensing device(such as candy dispenser) when number of correct answers exceeds preset percentage of random Probability.Circuit may also give 100% reinforcement for correct response but with candy reward only at spaced intervals.-G. S. Pennington, Jr. and J. A. Boehm, III, Gate Varies Rewards from Teaching Machine, Electronics, 39;10, p 92-93.
Reprinted Url Of This Article:
http://www.seekic.com/circuit_diagram/Basic_Circuit/TEACHING_MACHINE_REWARD_GATE.html
Print this Page | Comments | Reading(3)
Code: