Published:2009/7/7 20:50:00 Author:May | From:SeekIC

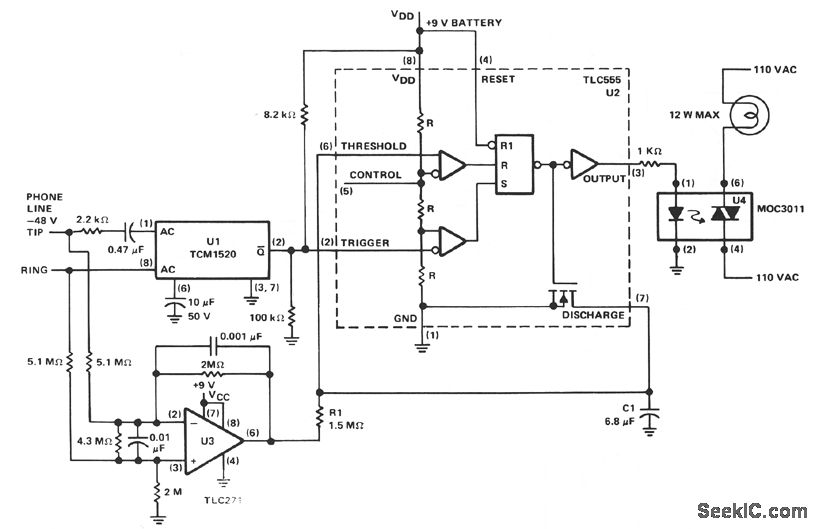
When the telephone rings, or when the handset is lifted, the night light is turned on and remains on while the conversation takes place. When the handset is replaced in the cradle, the light remains on for about 11 s. During standby conditions, the -28 Vdc bias on the phone line maintains the output of U3 in a high state. When the ac ring signal is applied to the phone line, it is processed by the ring detector U1, producing a negative output pulse at pin 2 for each ring. These pulses trigger U2, causing its output to become high and the discharge transistor to turn off. The high output of U2 activates optoisolator U4, which turns on the night light. Each ring retriggers the timer and discharges C1, preventing it from reach-ing the 2/3 VDD threshold level. Thus, the night light will remain on while the phone is ringing and for about 11 s after the last ring. After 11 s, C1 will be charged to the U2 threshold level (2/3 VDD) resulting in the U2 output returning to a low level and its discharge output turning on, discharging C1. The lamp will turn off if the phone is not answered.
When the phone is answered, a 1-KΩ load is placed across the phone. This removes the differential input to op amp U3, causing its output to become low, and capacitor C1 starts discharging through R1. As long as the voltage across C1 remains low, timer U2 cannot start its cycle and the lamp will remain on. When the phone is hung up, the low impedance is removed from the phone line and the differential voltage across the line causes the U3 output to become high. This allows C1 to start charging, initiating the timing that will turn off the night light.
Reprinted Url Of This Article:
http://www.seekic.com/circuit_diagram/Basic_Circuit/TELEPHONE_CONTROLLED_NIGHT_LIGHT.html
Print this Page | Comments | Reading(3)
Code: