Published:2009/7/10 23:27:00 Author:May | From:SeekIC

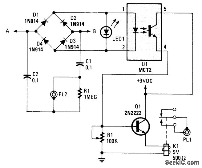
This circuit operates on the ringing voltage of the telephone to trigger a tape recorder to record messages. K1 can be made to latch using extra contacts if the tape recorder requires a constant-contact closure.
Reprinted Url Of This Article:
http://www.seekic.com/circuit_diagram/Basic_Circuit/TELEPHONE_MESSAGE_TAKER.html
Print this Page | Comments | Reading(3)
Code: